Подведем итоги Глава 8 ГДЗ Бунимович 5 класс (Математика)

Решение #1 (Учебник 2023)

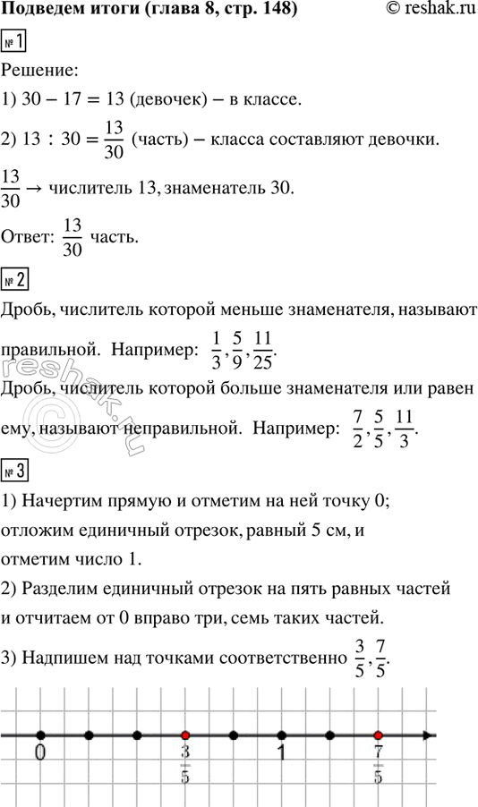
Изображение В классе 30 учеников, из них 17 — мальчики. Выразите дробью часть класса, которую составляют девочки. Назовите числитель и знаменатель дроби.2. Какая дробь называется...
Дополнительное изображение
Дополнительное изображение
Дополнительное изображение

Решение #2 (Учебник 2019)

Изображение В классе 30 учеников, из них 17 — мальчики. Выразите дробью часть класса, которую составляют девочки. Назовите числитель и знаменатель дроби.2. Какая дробь называется...
Дополнительное изображение
Дополнительное изображение
Дополнительное изображение

Рассмотрим вариант решения задания из учебника Бунимович, Дорофеев, Кузнецова 5 класс, Просвещение:
В классе 30 учеников, из них 17 — мальчики. Выразите дробью часть класса, которую составляют девочки. Назовите числитель и знаменатель дроби.
2. Какая дробь называется правильной и какая неправильной? Приведите примеры.
3. На примере дроби 3/5 покажите, как дробь изображают точкой на координатной прямой. На этой же координатной прямой отметьте точку, соответствующую дроби 7/5.
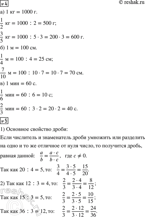
4. а) Сколько граммов содержится в 1/2 кг; в 3/5 кг?
б) Сколько сантиметров содержится в 1/4 м; в 7/10 м?
в) Сколько секунд содержится в 1/6 мин; в 2/3 мин?
5. 1) Сформулируйте основное свойство дроби и запишите его с помощью букв.
На примере дроби 3/4 расскажите, как дробь приводят к новому знаменателю (например, к знаменателю 20).
2) Приведите дробь 2/3 к знаменателю 12; 15; 36.
3) Приведите к наименьшему общему знаменателю дроби:
а) 3/5 и 2/3; б) 3/4 и 5/16; в) 1/4 и 1/6.
6. 1) Можно ли сократить дробь 41/100? Приведите свои примеры несократимых дробей.
2) Сократите дробь: а) 8/10; б) 12/48; в) 75/100; г) 100/1000.
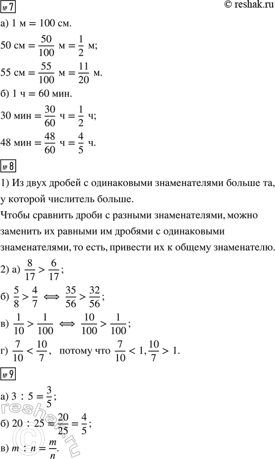
7. а) Выразите в метрах: 50 см, 55 см.
б) Выразите в часах: 30 мин, 48 мин.
8. 1) Расскажите, как сравнивают дроби с одинаковыми знаменателями; с разными знаменателями.
2) Сравните дроби:
а) 8/17 и 6/17; б) 5/8 и 4/7; в) 1/10 и 1/100; г) 7/10 и 10/7.
9. Запишите в виде дроби частное двух натуральных чисел:
а) 3 : 5; б) 20 : 25; в) m : n.

В классе 30 учеников, из них 17 — мальчики. Выразите дробью часть класса, которую составляют девочки. Назовите числитель и знаменатель дроби.
2. Какая дробь называется правильной и какая — неправильной? Приведите примеры.
3. На примере дроби 3/5 покажите, как дробь изображают точкой на коордипатной прямой. На этой же координатной прямой отметьте точку, соответствующую дроби 7/5.
4. а) Сколько граммов содержится в 1/2 кг? в 3/5 кг?
б) Сколько сантиметров содержится в 1/4 м? в 7/10 м?
в) Сколько секунд содержится в 1/6 мин? в 2/3 мин?
5. 1) Сформулируйте основное свойство дроби и запишите его с помощью букв.
На примере дроби 3/4 расскажите, как дробь приводят к новому знаменателю (например, к знаменателю 20).
2) Приведите дробь 2/3 к знаменателю 12; 15; 36.
3) Приведите к наименьшему общему знаменателю дроби:
а) 3/5 и 2/3; б) 3/4 и 5/16; в) 1/4 и 1/6.
6. 1) Можно ли сократить дробь 41/100? Приведите свои примеры несократимых дробей.
2) Сократите дробь: а) 8/10; б) 12/48; в) 75/100; г) 100/1000.
7. а) Выразите в метрах: 50 см, 55 см.
б) Выразите в часах: 30 мин, 48 мин.
8. 1) Расскажите, как сравнивают дроби с одинаковыми знаменателями; с разными знаменателями.
2) Сравните дроби:
а) 8/17 и 6/17; б) 5/8 и 4/7; в) 1/10 и 1/100; г) 7/10 и 10/7.
9. Запишите в виде дроби частное двух натуральных чисел:
а) 3 : 5; б) 20 : 25; в) m : n.

*Цитирирование задания со ссылкой на учебник производится исключительно в учебных целях для лучшего понимания разбора решения задания.
*К сожалению, временные проблемы с публикацией комментариев с мобильных устройств.