Подведем итоги Глава 7 ГДЗ Бунимович 5 класс (Математика)

Решение #1 (Учебник 2023)

Изображение Начертите прямоугольный треугольник, у которого стороны, образующие прямой угол, равны 3 см и 4 см.2. Каким свойством обладают углы равнобедренного треугольника?3....
Дополнительное изображение
Дополнительное изображение
Дополнительное изображение
Дополнительное изображение
Дополнительное изображение

Решение #2 (Учебник 2019)

Изображение Начертите прямоугольный треугольник, у которого стороны, образующие прямой угол, равны 3 см и 4 см.2. Каким свойством обладают углы равнобедренного треугольника?3....
Дополнительное изображение
Дополнительное изображение
Дополнительное изображение
Дополнительное изображение
Дополнительное изображение

Рассмотрим вариант решения задания из учебника Бунимович, Дорофеев, Кузнецова 5 класс, Просвещение:
Начертите прямоугольный треугольник, у которого стороны, образующие прямой угол, равны 3 см и 4 см.
2. Каким свойством обладают углы равнобедренного треугольника?
3. Начертите какой-нибудь равнобедренный треугольник, у которого величина угла между боковыми сторонами равна 100 . Каким является этот треугольник: прямоугольным, остроугольным или тупоугольным?
4. Найдите периметр:
а) равностороннего треугольника со стороной 12 см;
б) равнобедренного треугольника с основанием, равным 7 см, и боковой стороной, равной 13 см.
5. Какой четырёхугольник называют прямоугольником, а какой квадратом?
6. Постройте на нелинованной бумаге:
а) прямоугольник со сторонами 7 см и 4 см;
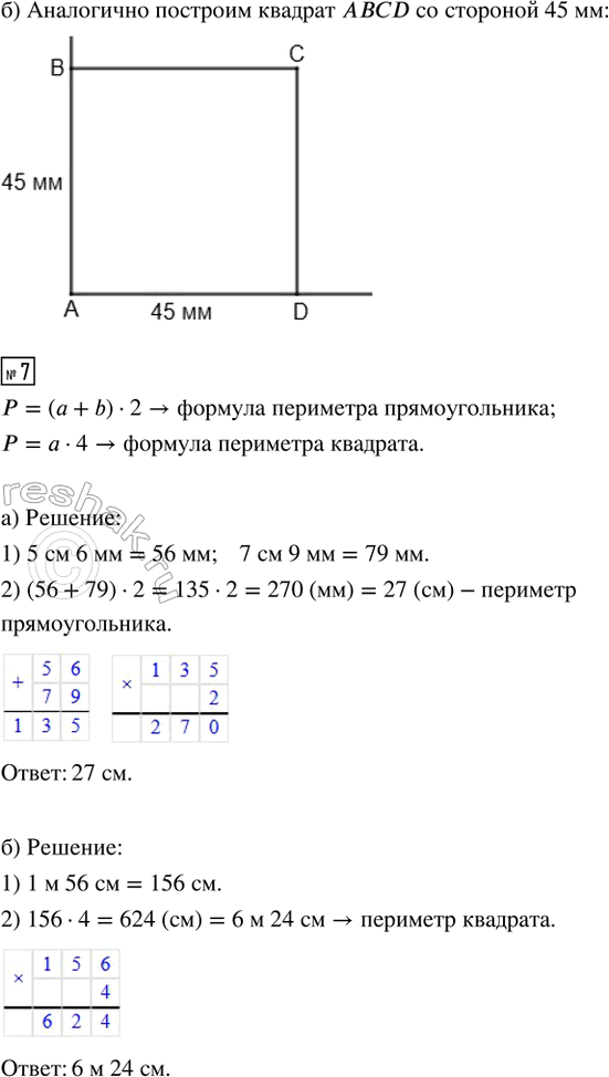
б) квадрат со стороной 45 мм.
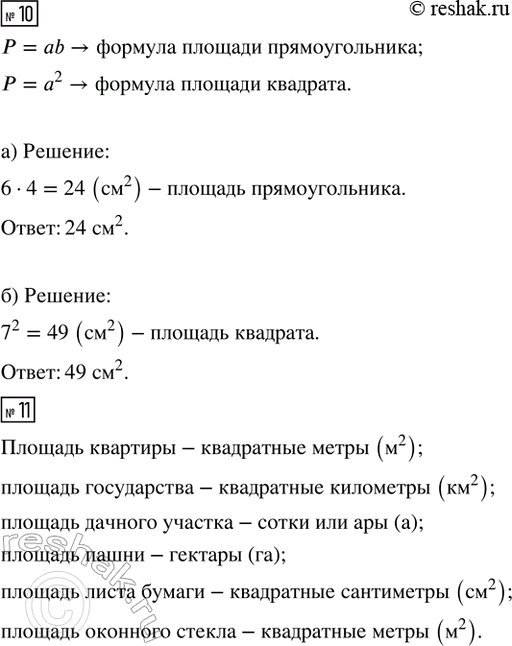
7. Вычислите периметр:
а) прямоугольника со сторонами 5 см 6 мм и 7 см 9 мм;
б) квадрата со стороной 1 м 56 см.
8. Каким свойством обладают диагонали прямоугольника?
Начертите прямоугольник ABCD со сторонами 5 см и 4 см. Проведите диагонали прямоугольника. Обозначьте точку пересечения диагоналей буквой О. Проведите необходимые измерения и вычислите периметр одного из тупоугольных треугольников.
9. Разбейте прямой на две равные части:
а) окружность;
б) равнобедренный треугольник;
в) квадрат;
г) прямоугольник.
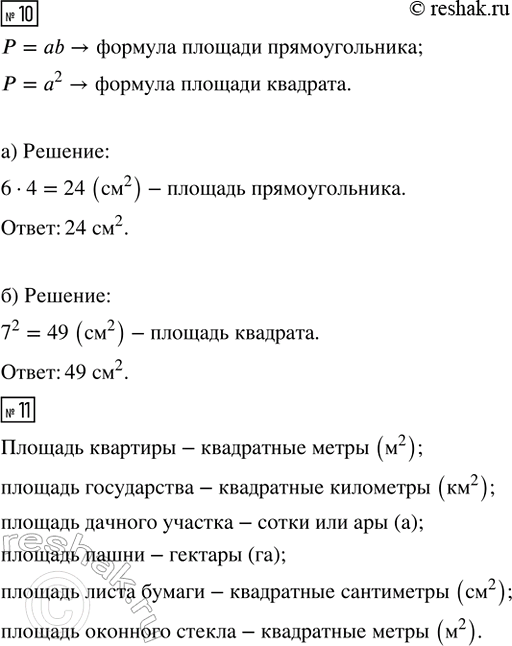
10. Вычислите площадь:
а) прямоугольника со сторонами 6 см и 4 см;
б) квадрата со стороной 7 см.
11. В каких единицах измеряют площадь: квартиры, государства, дачного участка, пашни, листа бумаги, оконного стекла?

Начертите прямоугольный треугольник, у которого стороны, образующие прямой угол, равны 3 см и 4 см.
2. Каким свойством обладают углы равнобедренного треугольника?
3. Начертите какой-нибудь равнобедренный треугольник, у которого величина угла между боковыми сторонами равна 100°. Каким является этот треугольник: прямоугольным, остроугольным или тупоугольным?
4. Найдите периметр:
а) равностороннего треугольника со стороной 12 см;
б) равнобедренного треугольника с основанием, равным 7 см, и боковой стороной, равной 13 см.
5. Какой четырёхугольник называют прямоугольником, а какой — квадратом?
6. Постройте на нелинованной бумаге:
а) прямоугольник со сторонами 7 см и 4 см;
б) квадрат со стороной 45 мм.
7. Вычислите периметр:
а) прямоугольника со сторонами 5 см б мм и 7 см 9 мм;
б) квадрата со стороной 1 м 56 см.
8. Каким свойством обладают диагонали прямоугольника?
Начертите прямоугольник ABCD со сторонами 5 см и 4 см. Проведите диагонали прямоугольника. Обозначьте точку пересечения диагоналей буквой О. Проведите необходимые измерения и вычислите периметр одного из тупоугольных треугольников.
9. Разбейте прямой на две равные части:
а) окружность;
б) равнобедренный треугольник;
в) квадрат;
г) прямоугольник.
10. Вычислите площадь:
а) прямоугольника со сторонами 6 см и 4 см;
б) квадрата со стороной 7 см.
11. В каких единицах измеряют площадь: квартиры, государства, дачного участка, пашни, листа бумаги, оконного стекла?

*Цитирирование задания со ссылкой на учебник производится исключительно в учебных целях для лучшего понимания разбора решения задания.
*К сожалению, временные проблемы с публикацией комментариев с мобильных устройств.