Подведем итоги Глава 10 ГДЗ Бунимович 5 класс (Математика)

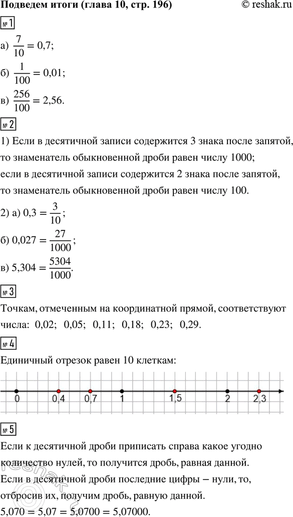
Решение #1 (Учебник 2023)

Изображение Возьмите какую-нибудь модель многогранника и определите число его вершин.Сколько у этого многогранника рёбер? Измерьте и запишите длину каждого ребра...
Дополнительное изображение
Дополнительное изображение
Дополнительное изображение

Решение #2 (Учебник 2019)

Изображение Возьмите какую-нибудь модель многогранника и определите число его вершин.Сколько у этого многогранника рёбер? Измерьте и запишите длину каждого ребра...
Дополнительное изображение
Дополнительное изображение
Дополнительное изображение

Рассмотрим вариант решения задания из учебника Бунимович, Дорофеев, Кузнецова 5 класс, Просвещение:
Запишите в виде десятичной дроби число:
а) 7/10; б) 1/100; в) 256/100.
2. 1) Чему равен знаменатель обыкновенной дроби, если в её десятичной записи содержится 3 знака после запятой? 2 знака после запятой?
2) Представьте в виде обыкновенной дроби число: а) 0,3; б) 0,027; в) 5,304.
3. Запишите числа, соответствующие точкам, отмеченным па координатной прямой.
4. Начертите координатную прямую, приняв за единичный отрезок 10 клеток. Отметьте на прямой число: а) 0,4; б) 0,7; в) 1,5; г) 2,3.
5. Как записать десятичную дробь, равную данной десятичной дроби? Запишите три десятичные дроби, равные числу 5,070.
6. Сравните числа: а) 1,001 и 0,9999; б) 8,455 и 8,54; в) 0,305 и 0,3050.
7. На примерах вычисления суммы и разности чисел 47,9 и 5,34 расскажите, как складывают и вычитают десятичные дроби столбиком.
8. Вычислите: а) 0,34 + 1,6; б) 100 - 25,3; в) 4,06 + 17,54 - 8,05.
9. Между какими последовательными натуральными числами заключено число: а) 7,2; б) 12,54? Округлите до единиц каждое из чисел. Отвечая па вопрос, запишите соответствующее двойное неравенство и покажите примерное положение числа на координатной прямой.
10. 1) По каким правилам десятичную дробь умножают и делят на 10, 100, 1000 и т. д.?
2) Вычислите: а) 24,24 · 10; б) 5,37 : 100.
3) Выразите: а) 3,25 км в метрах; б) 830 г в килограммах.
11. 1) Сформулируйте правило, по которому определяют положение запятой при умножении десятичной дроби на десятичную дробь; на натуральное число.
2) Вычислите: а) 7,68 · 2,5; б) 0,04 · 50; в) 0,2^3.
12. 1) Вычислите частное, выполнив деление «уголком»: а) 7,92 : 6; б) 1,416 : 1,18.
2) Представьте дробь 15/8 в виде десятичной дроби двумя способами.
13. В первый день туристы прошли 0,3 всего маршрута. Сколько километров им осталось пройти, если весь маршрут составляет 40 км?

Возьмите какую-нибудь модель многогранника и определите число его вершин.
Сколько у этого многогранника рёбер? Измерьте и запишите длину каждого ребра многогранника.
Сколько у данного многогранника граней? Какую форму они имеют?
2. Выпишите все видимые грани параллелепипеда.
Известны длины рёбер: АВ = 2 см 5 мм, AD = 2 см, AК = 4 см. Запишите длины рёбер CD, DL, KL. Начертите грань BMNC в натуральную величину.
3. Измерения параллелепипеда равны 3 см, 4 см и 5 см. Найдите площадь наибольшей грани параллелепипеда.
4. На рисунке изображена пирамида.
Назовите её основание и боковые грани. Как называется пирамида?
5. Найдите объём:
а) параллелепипеда с измерениями 2 см, 6 см, 11 см;
б) куба с ребром 7 дм.

*Цитирирование задания со ссылкой на учебник производится исключительно в учебных целях для лучшего понимания разбора решения задания.
*К сожалению, временные проблемы с публикацией комментариев с мобильных устройств.