Дополнительная задача 6 Глава 4 ГДЗ Мордкович Семенов 11 класс (Алгебра)
Решение #1

Рассмотрим вариант решения задания из учебника Мордкович, Семенов, Александрова 11 класс, Просвещение:
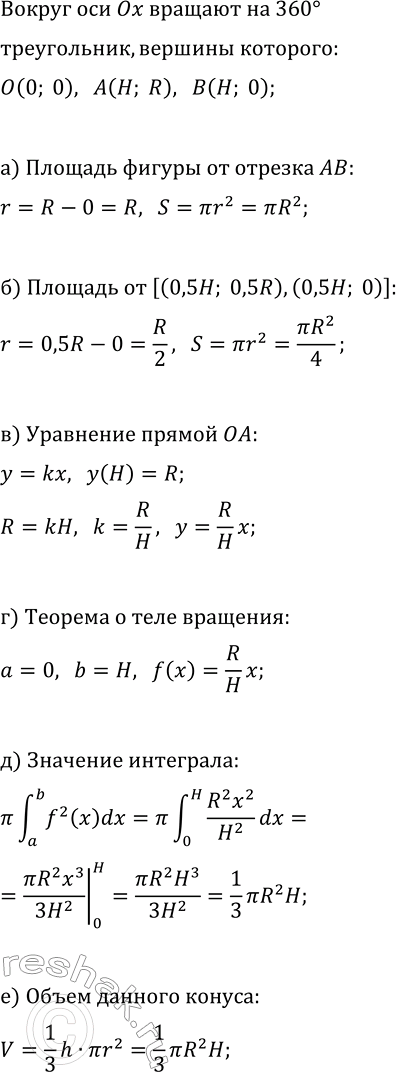
6. Треугольник с вершинами O(0; 0), А(Н; R), В(Н; 0) вращают на 360° вокруг оси Ох. Найдите:
а) площадь фигуры, образованной вращением отрезка АВ;
б) лощадь фигуры, образованной вращением отрезка [(0,5Н; 0,5R), (0,5Н; 0)];
в) уравнение прямой ОА;
г) a, b, f(x), к которым в данном случае применима теорема об объёме тела вращения;
д) ?(a,b)?f^2(x)dx;
е) формулу объёма конуса с радиусом основания R и высотой Н.
Похожие решебники
Популярные решебники 11 класс Все решебники
*размещая тексты в комментариях ниже, вы автоматически соглашаетесь с пользовательским соглашением