Дополнительная задача 5 Глава 4 ГДЗ Мордкович Семенов 11 класс (Алгебра)
Решение #1

Рассмотрим вариант решения задания из учебника Мордкович, Семенов, Александрова 11 класс, Просвещение:
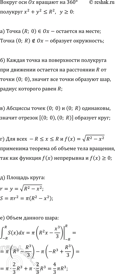
5. Полукруг x^2+y^2?R^2, y?0 в координатной плоскости хОу вращают на 360° вокруг оси Ох (рис. 131).
Проверьте, что:
а) точка (R; 0) остаётся на месте, а точка (0; R) описывает окружность;
б) в результате вращения всего полукруга получится шар радиусом R,
в) отрезок [(0; 0), (0; R)] опишет круг радиусом R;
г) для -R?x?R и f(x)=v(R^2-x^2 применима теорема об объеме тела вращения;
д) площадь круга из пункта «в» находится по формуле S(x)=?(R^2-x^2);
е) (-R,R)?S(x)dx=(4/3)?R^3.
Похожие решебники
Популярные решебники 11 класс Все решебники
*размещая тексты в комментариях ниже, вы автоматически соглашаетесь с пользовательским соглашением