Дополнительная задача 4 Глава 4 ГДЗ Мордкович Семенов 11 класс (Алгебра)
Решение #1

Рассмотрим вариант решения задания из учебника Мордкович, Семенов, Александрова 11 класс, Просвещение:
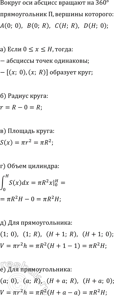
Прямоугольник П с вершинами (0; 0), (0; R), (Н, R), (Н; 0) вращают на 360° вокруг оси Ох.
4. Проверьте, что:
а) для каждого 0?x?H отрезок [(х; 0), (х; R)] образует круг;
б) радиус этого круга равен R;
в) площадь этого круга находится но формуле S(x)=?R^2;
г) интеграл (0,H)?S(x)dx равен V=?R^2H, т. е. равен объёму цилиндра с высотой Н и радиусом основания R;
д) такой же ответ ?R^2H получится при вращении прямоугольника с вершинами (1; 0), (1; R), (H+1; R), (H+1; 0);
е) то же для прямоугольника с вершинами (а; 0), (a; R), (H+a; R), (H+a; 0).
Похожие решебники
Популярные решебники 11 класс Все решебники
*размещая тексты в комментариях ниже, вы автоматически соглашаетесь с пользовательским соглашением