Дополнительная задача 2 Глава 4 ГДЗ Мордкович Семенов 11 класс (Алгебра)
Решение #1

Рассмотрим вариант решения задания из учебника Мордкович, Семенов, Александрова 11 класс, Просвещение:
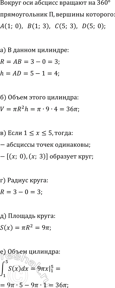
Прямоугольник П с вершинами в точках А(1; О), В(1; 3), С(5; 3), D(5; 0) вращают на 360° вокруг оси Ох (рис. 130).
2. Проверьте, что:
а) радиус основания R цилиндра из задачи 1 «е» равен 3, а его высота Н равна 4;
б) объём этого цилиндра равен 36?;
в) для каждого 1?x?5 отрезок [(x; 0), (x; 3)] образует круг;
г) радиус этого круга равен 3;
д) площадь круга из пунктов «а» и «б» находится по формуле S(x)=9?;
е) (1,5)?S(x)dx=36?, т. е. равен объёму цилиндра, вычисленному в пункте «б».
Похожие решебники
Популярные решебники 11 класс Все решебники
*размещая тексты в комментариях ниже, вы автоматически соглашаетесь с пользовательским соглашением