Дополнительная задача 8 Глава 3 ГДЗ Мордкович Семенов 11 класс (Алгебра)
Решение #1

Рассмотрим вариант решения задания из учебника Мордкович, Семенов, Александрова 11 класс, Просвещение:
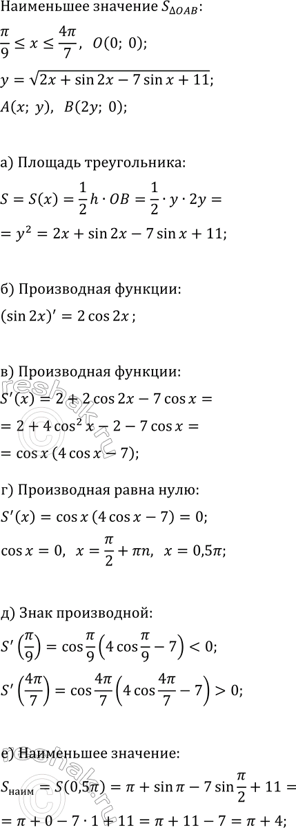
8. Найдите наименьшее значение площади треугольника OAB, где О — начало координат, А — точка на графике функции y=v(2x+sin(2x)-7sin(x)+11), ?/9?x?4?/7, а В — точка на оси Ох, абсцисса которой равна удвоенной ординате точки А. Для этого проверьте, что:
а) площадь S=S(x)=y^2=2x+sin(2x)-7sin(x)+11;
б) (sin(2x))'=2cos(2x);
в) S'(x)=cos(x)(4cos(x)-7);
г) S'(x)=0 на этом отрезке только при x=0,5?;
д) знак S'(x) при переходе через x=0,5? меняется с «-» на «+»;
е) S_наим=S(0,5?)=?+4.
Похожие решебники
Популярные решебники 11 класс Все решебники
*размещая тексты в комментариях ниже, вы автоматически соглашаетесь с пользовательским соглашением