Дополнительная задача 7 Глава 3 ГДЗ Мордкович Семенов 11 класс (Алгебра)
Решение #1

Рассмотрим вариант решения задания из учебника Мордкович, Семенов, Александрова 11 класс, Просвещение:
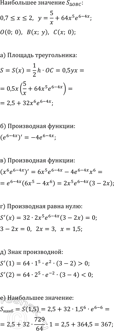
7. Найдите наибольшее значение площади треугольника OBC, где О — начало координат, В — точка на графике функции y=5/x+64x^5e^(6-4x), 0,7?x?2, а С — точка на оси Ох, абсцисса которой равна абсциссе точки В. Для этого проверьте, что:
а) площадь S=S(x)=0,5yx=2,5+32x^6e^(6-4x);
б) (e^(6-4x))'=-4e^(6-4x);
в) (x^6e^(6-4x))'=2x^5e^(6-4x)(3-2x);
г) S'(x)=0 на этом отрезке только при x=1,5;
д) знак S'(x)=0 при переходе через x=1,5 меняется с «+» на «-»;
е) S_наи=S(1,5)=367.
Похожие решебники
Популярные решебники 11 класс Все решебники
*размещая тексты в комментариях ниже, вы автоматически соглашаетесь с пользовательским соглашением