Дополнительная задача 6 Глава 3 ГДЗ Мордкович Семенов 11 класс (Алгебра)
Решение #1

Рассмотрим вариант решения задания из учебника Мордкович, Семенов, Александрова 11 класс, Просвещение:
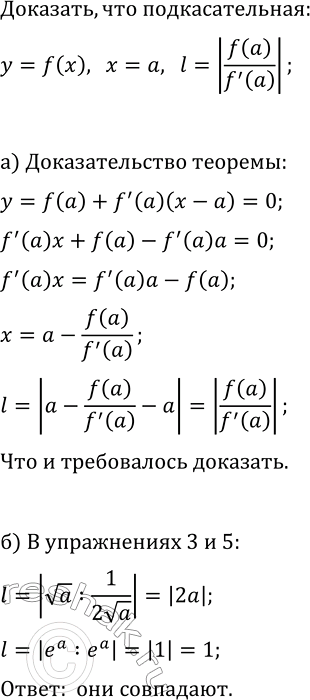
6. а) Докажите, что для функции y=f(x), производная которой нигде не равна нулю, длина подкасательной при x=a равна |f(a)/f'(a)|.
б) Сравните результат пункта «а» с ответами к упражнениям 3 «д» и 5 «д».
Похожие решебники
Популярные решебники 11 класс Все решебники
*размещая тексты в комментариях ниже, вы автоматически соглашаетесь с пользовательским соглашением