Дополнительная задача 5 Глава 3 ГДЗ Мордкович Семенов 11 класс (Алгебра)
Решение #1

Рассмотрим вариант решения задания из учебника Мордкович, Семенов, Александрова 11 класс, Просвещение:
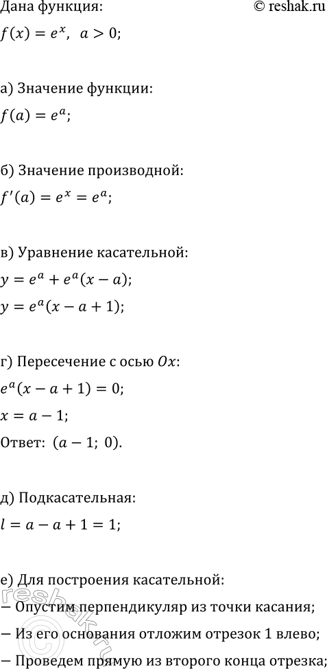
5. Дана функции y=f(x), где f(x)=e^x:
а) Для a > 0 найдите f(a);
б) для a > 0 найдите f'(a);
в) составьте уравнение касательной при x=a;
г) найдите точку пересечения касательной с осью абсцисс;
д) докажите, что подкасательная равна 1, вне зависимости от значения а;
е) объясните, как построить касательную с помощью циркуля и линейки.
Похожие решебники
Популярные решебники 11 класс Все решебники
*размещая тексты в комментариях ниже, вы автоматически соглашаетесь с пользовательским соглашением