🔥ГДЗ под запретом?

Упр.99 ГДЗ Никольский Потапов 9 класс (Алгебра)

Решение #1

Изображение 99. Определите, является ли решением неравенства число, указанное в скобках:а) 25x^2-10x+10 в) x^2-x+0,25>0 г)...

Решение #2

Изображение 99. Определите, является ли решением неравенства число, указанное в скобках:а) 25x^2-10x+10 в) x^2-x+0,25>0 г)...
Дополнительное изображение

Рассмотрим вариант решения задания из учебника Никольский, Потапов 9 класс, Просвещение:
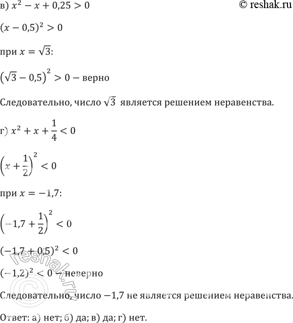
99. Определите, является ли решением неравенства число, указанное в скобках:
а) 25x^2-10x+1 < 0
б) 4x^2+12x+9 > 0
в) x^2-x+0,25 > 0
г) x^2+x+1/4 < 0
*Цитирирование задания со ссылкой на учебник производится исключительно в учебных целях для лучшего понимания разбора решения задания.
*К сожалению, временные проблемы с публикацией комментариев с мобильных устройств.