Упр.99 ГДЗ Колягин Ткачёва 7 класс (Алгебра)
Решение #1 (Учебник 2023)
Решение #2 (Учебник 2012)

Рассмотрим вариант решения задания из учебника Колягин, Ткачёва, Фёдорова 7 класс, Просвещение:
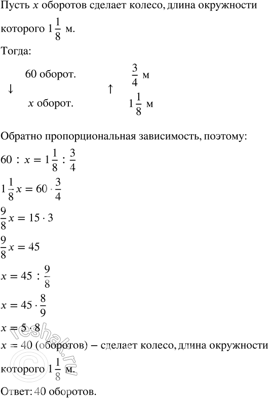
Колесо, имеющее длину окружности 3/4 м сделало на дороге 60 оборотов. Сколько оборотов на этой же дороге сделает колесо, длина окружности которого 1 1/8 м?
Решить уравнение относительно x, если a и b - заданные числа, отличные от нуля:
1) ax-3=b;
2) 4+bx=a;
3) b=a(x-3);
4) 4=a-(bx-1);
5) (2x-a)/b=3;
6) (1-bx)/a=1.
Популярные решебники 7 класс Все решебники
*К сожалению, временные проблемы с публикацией комментариев с мобильных устройств.