Упр.927 ГДЗ Мерзляк 9 класс (Алгебра)
Решение #1 (Учебник 2021)
Решение #2 (Учебник 2021)

Рассмотрим вариант решения задания из учебника Мерзляк, Полонская, Якир 9 класс, Просвещение:
Докажите неравенство:
1) (2b - 1)(3b + 2) < (3b - 1)(2b + 1);
2) 25m^2 + n^2 > 10mn;
3) 2а^2 - 4а + 5 > 0;
4) х^2 + х + 1 > 0;
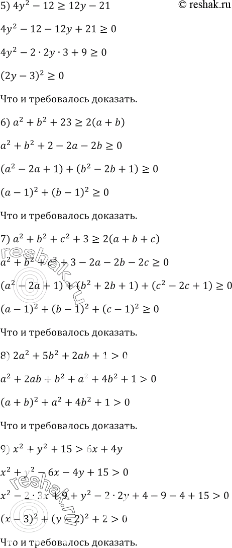
5) 4у^2 - 12 >= 12у - 21;
6) а^2 + b^2 + 2 >= 2(а + b);
7) а^2 + b^2 + с^2 + 3 >= 2(а + b + с);
8) 2а^2 + 5b^2 + 2ab + 1 > 0;
9) х^2 + y^2 + 15 > 6х + 4y.
Похожие решебники
Популярные решебники 9 класс Все решебники
*размещая тексты в комментариях ниже, вы автоматически соглашаетесь с пользовательским соглашением