Упр.9.71 ГДЗ Дорофеев Шарыгин 5 класс (Математика)
Решение #1

Рассмотрим вариант решения задания из учебника Дорофеев, Шарыгин, Суворова 5 класс, Просвещение:
Анализируем.
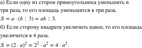
а) Как изменится площадь прямоугольника, если одну из его сторон уменьшить в 3 раза?
б) Как изменится площадь квадрата, если его сторону увеличить вдвое?
Популярные решебники 5 класс Все решебники
*К сожалению, временные проблемы с публикацией комментариев с мобильных устройств.