Часть I Параграф 9 ГДЗ Рабочая тетрадь Габриелян 9 класс (Химия)
Решение #1

Рассмотрим вариант решения задания из учебника Габриелян, Сладков 9 класс, Дрофа:
ОБЩИЕ ХИМИЧЕСКИЕ СВОЙСТВА МЕТАЛЛОВ
Часть I
1. Атомы и простые вещества – металлы проявляют только ВОССТАНОВИТЕЛЬНЫЕ свойства.
Общая схема этого утверждения:
M0 – n e > Mn+
2. М восстанавливают:
1. НЕМЕТАЛЛЫ, образуя БИНАРНЫЕ соединения;
2. Кислород, образуя:
По составу АМФОТЕРНЫЕ ОКСИДЫ
ОСНОВНЫЕ ОКСИДЫ
ПЕРОКСИДЫ
Примеры:
2Zn + O2 > 2ZnO
2Ca + O2 > CaO
2Na + O2 > Na2O2
По свойствам ОСНОВНЫЕ ОКСИДЫ
АМФОТЕРНЫЕ ОКСИДЫ
По свойствам ОСНОВНЫЕ ОКСИДЫ
АМФОТЕРНЫЕ ОКСИДЫ
Примеры:
2Ba + O2 > 2BaO
4Al + 3O2 > 2Al2O3
3. Катионы водорода из растворов кислот, если:
• Металлы стоят в ряду напряжений левее водорода
• В реакции металла с кислотой образуется растворимая соль
• Реакция не с концентрированной серной кислотой или азотной кислотой любой концентрации
• Металлы не щелочные
4. Катионы металлов из растворов их солей, если:
• Металл стоят в ряду напряжений левее металла соли
• В реакции образуется растворимая соль
• Металлы не щелочные
5. Водород из воды. В общем виде уравнения для металлов группы IA и IIA (начиная с Ca):
2M + 2H2O > 2MOH + H2^ (для IA)
M + 2H2O > M(OH)2 + H2^ (для IIA)
6. Катионы металлов из их оксидов:
МЕТАЛЛОТЕРМИЯ
Например, 2Al + Cr2O3 > Al2O3 + 2Cr
3. Заполните таблицу «Химические свойства металлов», записав уравнения возможных реакций.
4. Подчеркните вещества, с которыми взаимодействует железо: хлор, сера, алюминий, оксид кремния(IV), серная кислота (разб.), раствор сульфата меди(II).
Для первых двух случаев рассмотрите ОВР
Для случая с раствором соли рассмотрите реакцию в свете ТЭД (теория электролитической диссоциации)
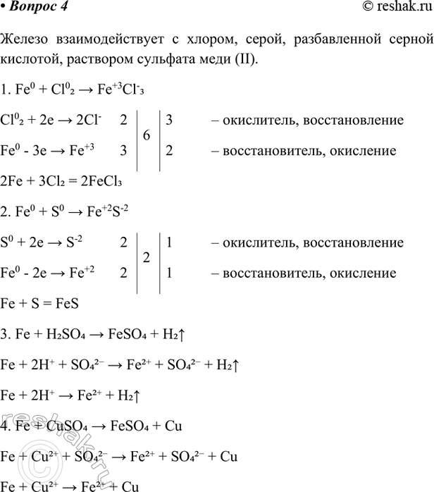
Железо взаимодействует с хлором, серой, разбавленной серной кислотой, раствором сульфата меди (II).
1. Fe0 + Cl02 > Fe+3Cl-3
Cl02 + 2e > 2Cl- 2 6 3 – окислитель, восстановление
Fe0 - 3e > Fe+3 3 2 – восстановитель, окисление
2Fe + 3Cl2 = 2FeCl3
2. Fe0 + S0 > Fe+2S-2
S0 + 2e > S-2 2 2 1 – окислитель, восстановление
Fe0 - 2e > Fe+2 2 1 – восстановитель, окисление
Fe + S = FeS
3. Fe + H2SO4 > FeSO4 + H2^
Fe + 2H+ + SO42- > Fe2+ + SO42- + H2^
Fe + 2H+ > Fe2+ + H2^
4. Fe + CuSO4 > FeSO4 + Cu
Fe + Cu2+ + SO42- > Fe2+ + SO42- + Cu
Fe + Cu2+ > Fe2+ + Cu
Похожие решебники
Популярные решебники 9 класс Все решебники
*размещая тексты в комментариях ниже, вы автоматически соглашаетесь с пользовательским соглашением