Упр.897 ГДЗ Никольский Потапов 7 класс (Алгебра)
Решение #1
Решение #2

Рассмотрим вариант решения задания из учебника Никольский, Потапов 7 класс, Просвещение:
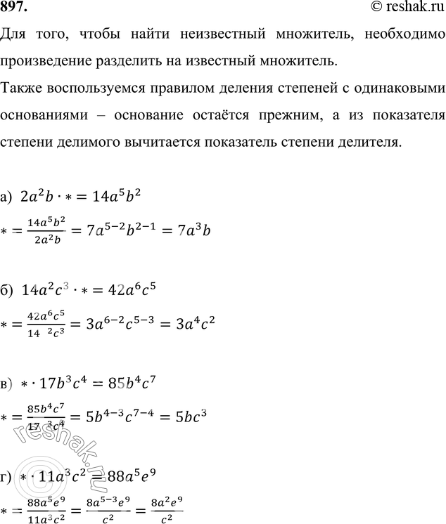
Вместо звёздочки подберите такой одночлен, чтобы получилось верное равенство (897—898):
897 а) 2а2b * * = 14а5b2;
б) 14а2с3 * * = 42а6е5;
в) * * 17b3с4 = 85b4с7;
г) * * 11а3с2 = 88а5е9.
Популярные решебники 7 класс Все решебники
*К сожалению, временные проблемы с публикацией комментариев с мобильных устройств.