Задание ЕГЭ 4 Параграф 84 ГДЗ Мякишев 10 класс (Физика)
Решение #1

Рассмотрим вариант решения задания из учебника Мякишев, Буховцев 10 класс, Просвещение:
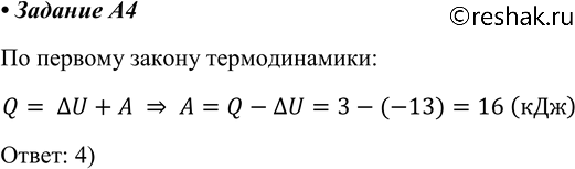
A4 В процессе эксперимента газ получил от нагревателя количество теплоты, равное 3 кДж. При этом внутренняя энергия газа уменьшилась на 13 кДж. Следовательно, газ расширился, совершив работу
1) 3 кДж
2) 10 кДж
3) 13 кДж
4) 16 кДж
Похожие решебники
Популярные решебники 10 класс Все решебники
*К сожалению, временные проблемы с публикацией комментариев с мобильных устройств.