Упр.826 ГДЗ Мерзляк 9 класс (Алгебра)
Решение #1 (Учебник 2024)
Решение #2 (Учебник 2024)
Решение #3 (Учебник 2021)
Решение #4 (Учебник 2021)

Рассмотрим вариант решения задания из учебника Мерзляк, Полонская, Якир 9 класс, Просвещение:
Количество ив составляет 20 % от количества каштанов, растущих в парке. Сколько процентов составляет количество каштанов от количества ив?
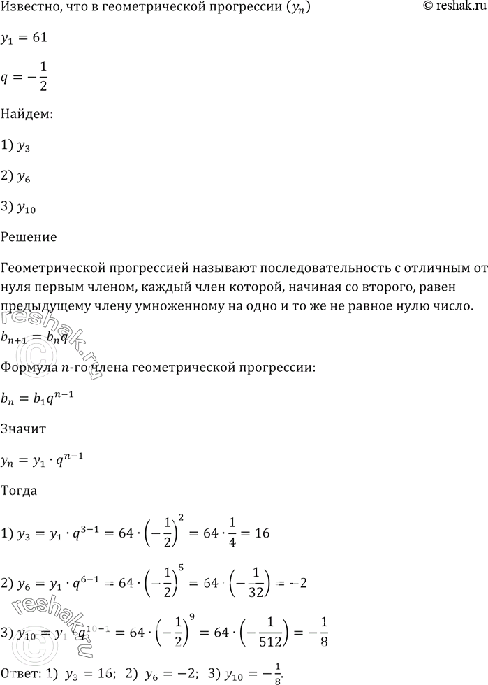
В геометрической прогрессии (yn) первый член у1 = 64, а знаменатель q = -1/2. Найдите:
1) y3;
2) y6;
3) y10.
Похожие решебники
Популярные решебники 9 класс Все решебники
*размещая тексты в комментариях ниже, вы автоматически соглашаетесь с пользовательским соглашением