Упр.817 ГДЗ Колягин Ткачёва 7 класс (Алгебра)
Решение #1 (Учебник 2023)

Рассмотрим вариант решения задания из учебника Колягин, Ткачёва, Фёдорова 7 класс, Просвещение:
Транспортная компания на своём сайте опубликовала таблицу тарифов перевозки грузов одной машиной:
Время за простой (на погрузку и разгрузку) оплачивается одинаково для любой марки машины.
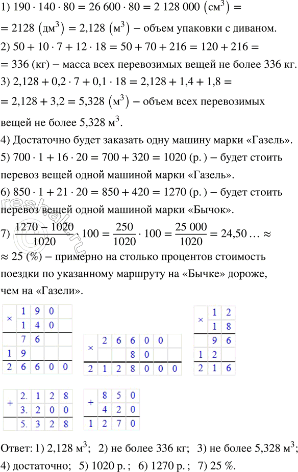
Одна семья хочет с помощью этой фирмы организовать перевозку вещей из городской квартиры на дачу. Из крупногабаритных вещей у них имеется диван, упакованный в картонный короб, с размерами 190 см х 140 см х 80 см и массой 50 кг. Из малогабаритных вещей: 7 чемоданов (масса каждого не больше 10 кг и объём не больше 0,2 м^3) и 18 коробок (масса каждой не больше 12 кг и объём не больше 0,1 м^3). Маршрут машины должен сперва пролегать по городу в течение часа, а затем по междугородней трассе 20 км. Определить:
1) Какой объём имеет упаковка с диваном?
2) Какова масса всех перевозимых вещей?
3) Какой объём займут все перевозимые вещи если их укладывать в кузов машины плотно?
4) Достаточно ли будет заказать для перевозки всех вещей одной машины марки «Газель»?
5) Сколько будет стоить перевоз вещей одной машиной марки «Газель»?
6) Сколько будет стоить перевоз вещей одной машиной марки «Бычок»?
7) На сколько процентов стоимость поездки по указанному маршруту на «Бычке» дороже, чем на «Газели»? Ответ округлите до целого числа процентов.
Популярные решебники 7 класс Все решебники
*К сожалению, временные проблемы с публикацией комментариев с мобильных устройств.