Упр.816 ГДЗ Мерзляк Полонский 6 класс (Математика)
Решение #1
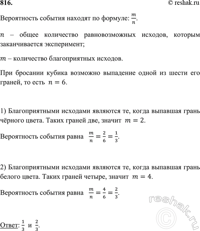
Решение #2

Рассмотрим вариант решения задания из учебника Мерзляк, Полонский, Якир 6 класс, Вентана-Граф:
816 Две грани кубика покрасили в чёрный цвет, а остальные — в белый. Какова вероятность того, что при бросании кубика выпадет: 1) чёрная грань; 2) белая грань?
Похожие решебники
Популярные решебники 6 класс Все решебники
*К сожалению, временные проблемы с публикацией комментариев с мобильных устройств.