Задание ЕГЭ 3 Параграф 8 ГДЗ Мякишев 10 класс (Физика)
Решение #1

Рассмотрим вариант решения задания из учебника Мякишев, Буховцев 10 класс, Просвещение:
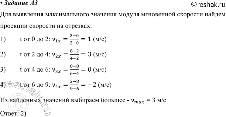
A3 На рисунке показана зависимость координаты тела от времени. Определите максимальное значение модуля мгновенной скорости.
1) 1 м/с
2) 3 м/с
3) 2 м/с
4) 8/9 м/с
Похожие решебники
Популярные решебники 10 класс Все решебники
*К сожалению, временные проблемы с публикацией комментариев с мобильных устройств.