Упр.8.72 ГДЗ Дорофеев Шарыгин 5 класс (Математика)
Решение #1

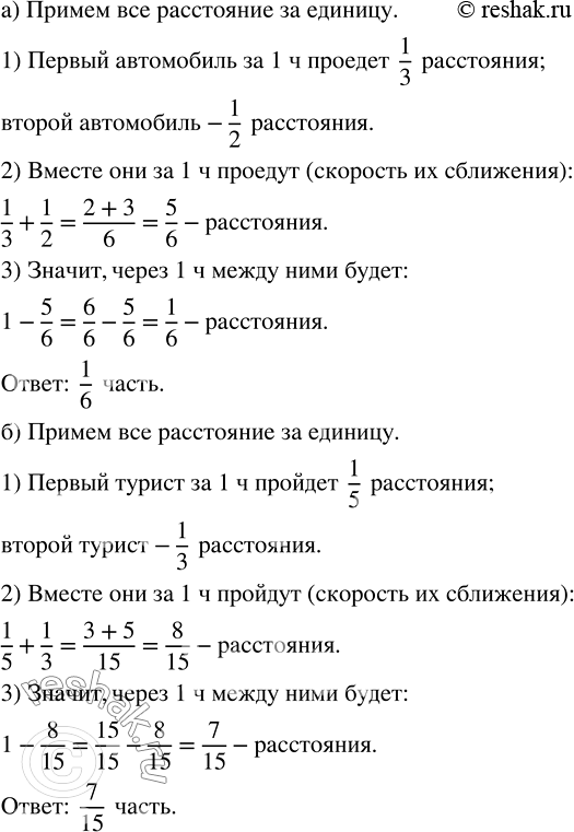
Рассмотрим вариант решения задания из учебника Дорофеев, Шарыгин, Суворова 5 класс, Просвещение:
а) Из пунктов А и В одновременно навстречу друг другу выехали два автомобиля. Один может проехать расстояние за 3 ч, а другой — за 2 ч. Какая часть расстояния будет между ними через 1 ч?
б) С двух турбаз одновременно навстречу друг другу вышли два туриста. Один турист может пройти расстояние между турбазами за 5 ч, а другой — за 3 ч. Какая часть расстояния окажется между ними через 1 ч?
Популярные решебники 5 класс Все решебники
*К сожалению, временные проблемы с публикацией комментариев с мобильных устройств.