Упр.8.19 ГДЗ Дорофеев Шарыгин 5 класс (Математика)
Решение #1

Рассмотрим вариант решения задания из учебника Дорофеев, Шарыгин, Суворова 5 класс, Просвещение:
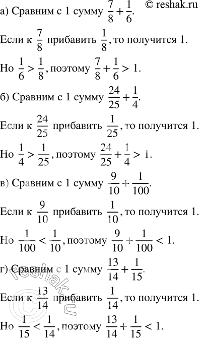
Рассуждаем. Не выполняя сложения, сравните с числом 1 сумму:
а) 7/8 + 1/6; б) 24/25 + 1/4; в) 9/10 + 1/100; г) 13/14 + 1/15.
Образец. Сравним с 1 сумму 8/9 + 1/7. Если к 8/9 прибавить 1/9, то получится 1. Но 1/7 > 1/9, поэтому 8/9 + 1/7 > 1.
Популярные решебники 5 класс Все решебники
*К сожалению, временные проблемы с публикацией комментариев с мобильных устройств.