Упр.8.18 ГДЗ Мерзляк 11 класс Базовый уровень (Алгебра)
Решение #1

Рассмотрим вариант решения задания из учебника Мерзляк, Номировский, Полонский 11 класс, Просвещение:
8.18. Найдите промежутки возрастания и убывания и точки экстремума функции:
1) f(x)=xe^(x/2); 7) f(x)=0,5x^2-ln x;
2) f(x)=e^(x^4-2x^2); 8) f(x)=xln^2 x;
3) f(x)=5^(-x^3+3x+1); 9) f(x)=ln x/x;
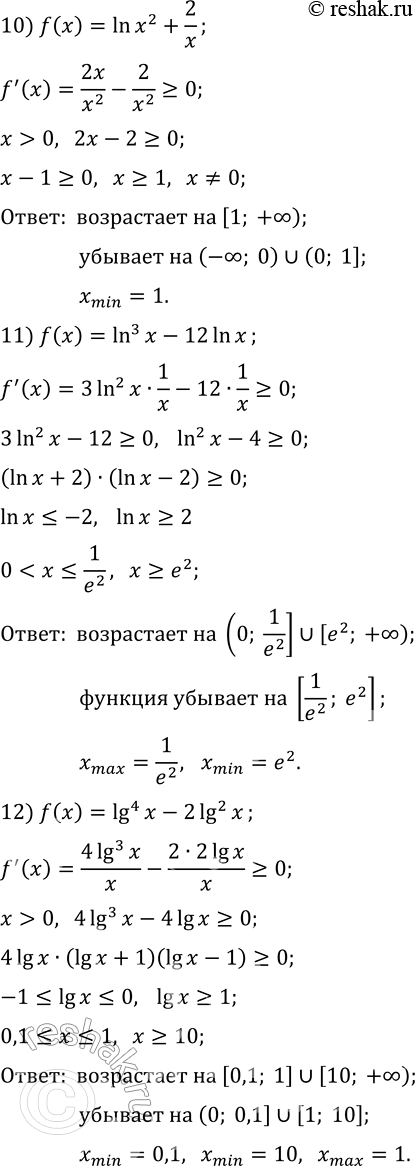
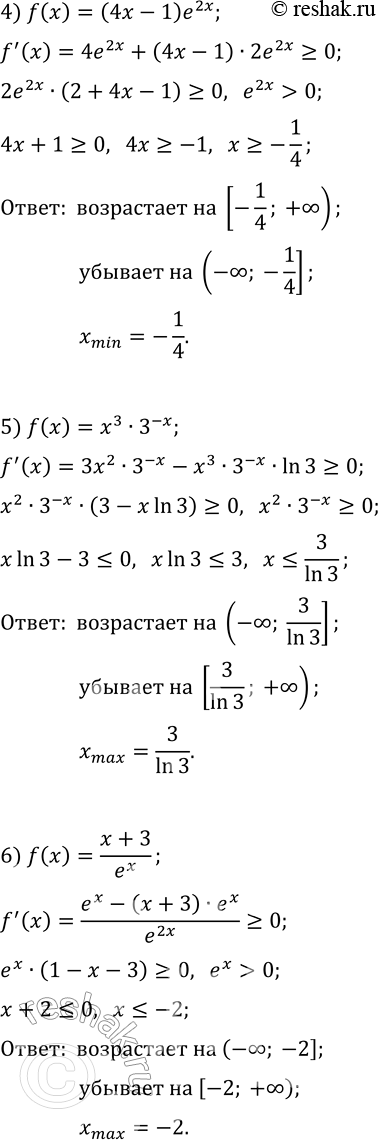
4) f(x)=(4x-1)e^(2x); 10) f(x)=ln x^2+2/x;
5) f(x)=x^3·3^(-x); 11) f(x)=ln^3 x-12ln x;
6) f(x)=(x+3)/e^x; 12) f(x)=lg^4 x-2lg^2 x.
Похожие решебники
Популярные решебники 11 класс Все решебники
*К сожалению, временные проблемы с публикацией комментариев с мобильных устройств.