Упр.8.127 ГДЗ Дорофеев Шарыгин 5 класс (Математика)
Решение #1

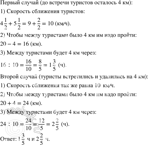
Рассмотрим вариант решения задания из учебника Дорофеев, Шарыгин, Суворова 5 класс, Просвещение:
Расстояние между пунктами А и В составляет 20 км. Из этих пунктов одновременно навстречу друг другу вышли два туриста. Один шёл со скоростью 4 1/2 км/ч, другой — со скоростью 5 1/2 км/ч. Встретившись, туристы продолжали идти каждый в своём направлении. Через какое время после начала движения расстояние между ними было равным 4 км? (Рассмотрите два случая.)
Популярные решебники 5 класс Все решебники
*К сожалению, временные проблемы с публикацией комментариев с мобильных устройств.