Дополнительное задание на стр.71 ГДЗ Кузнецова Лёвкин 11 класс (Химия)

Решение #1

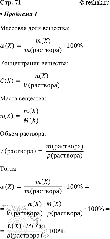
Изображение Проблема. Можно ли выразить соотношением взаимосвязь между массовой долей растворённого вещества и молярной...

Рассмотрим вариант решения задания из учебника Кузнецова, Лёвкин, Шаталов 11 класс, Просвещение:
Проблема. Можно ли выразить соотношением взаимосвязь между массовой долей растворённого вещества и молярной концентрацией?
*Цитирирование задания со ссылкой на учебник производится исключительно в учебных целях для лучшего понимания разбора решения задания.
*К сожалению, временные проблемы с публикацией комментариев с мобильных устройств.