Упр.790 ГДЗ Мерзляк 9 класс (Алгебра)
Решение #1 (Учебник 2024)
Решение #2 (Учебник 2024)
Решение #3 (Учебник 2021)
Решение #4 (Учебник 2021)

Рассмотрим вариант решения задания из учебника Мерзляк, Полонская, Якир 9 класс, Просвещение:
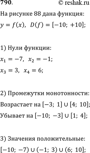
На рисунке 88 изображён график функции y=f(x), определённой на промежутке [-10; 10]. Пользуясь рисунком, укажите:
1) нули функции;
2) промежутки возрастания и убывания функции;
3) множество решений неравенства f(x)>0.
Найдите разность арифметической прогрессии, первый член которой равен 8,5, а сумма шестнадцати первых членов составляет 172.
Похожие решебники
Популярные решебники 9 класс Все решебники
*размещая тексты в комментариях ниже, вы автоматически соглашаетесь с пользовательским соглашением