Упр.764 ГДЗ Никольский Потапов 7 класс (Алгебра)
Решение #1
Решение #2

Рассмотрим вариант решения задания из учебника Никольский, Потапов 7 класс, Просвещение:
764 Объясните, почему уравнение:
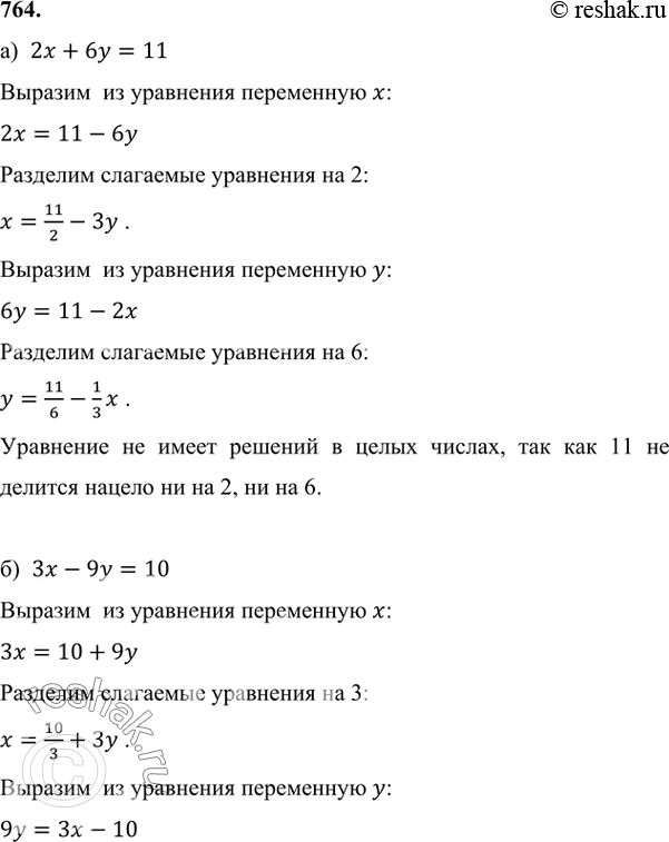
а) 2х + 6у = 11;
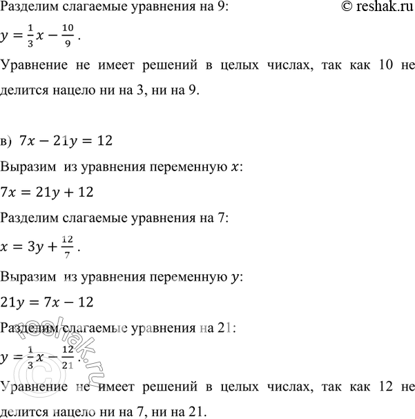
б) Зx - 9у = 10;
в) 7х - 21 у = 12
не имеет решений в целых числах.
Популярные решебники 7 класс Все решебники
*К сожалению, временные проблемы с публикацией комментариев с мобильных устройств.