Упр.746 ГДЗ Никольский Потапов 7 класс (Алгебра)
Решение #1
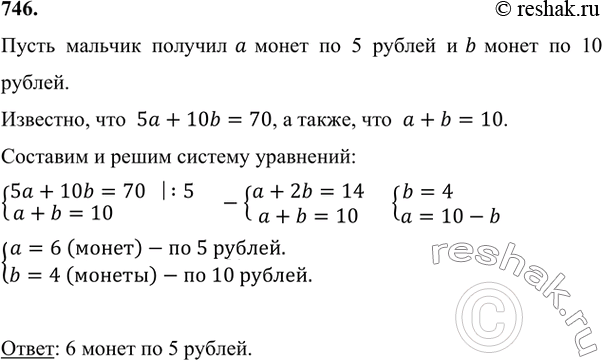
Решение #2

Рассмотрим вариант решения задания из учебника Никольский, Потапов 7 класс, Просвещение:
746 Рассчитываясь за покупку, мальчик получил сдачи 70 р. монетами достоинством 5 р. и 10 р. Всего он получил 10 монет. Сколько монет достоинством 5 р. он получил?
Популярные решебники 7 класс Все решебники
*К сожалению, временные проблемы с публикацией комментариев с мобильных устройств.