🔥ГДЗ под запретом?

Упр.732 ГДЗ Никольский Потапов 9 класс (Алгебра)

Решение #1

Изображение 732. Доказываем. Докажите свойства дисперсии:а) если все числовые значения совокупности уменьшить (увеличить) на одну и ту же постоянную величину, то дисперсия от...

Решение #2

Изображение 732. Доказываем. Докажите свойства дисперсии:а) если все числовые значения совокупности уменьшить (увеличить) на одну и ту же постоянную величину, то дисперсия от...

Рассмотрим вариант решения задания из учебника Никольский, Потапов 9 класс, Просвещение:
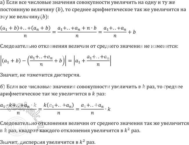
732. Доказываем. Докажите свойства дисперсии:
а) если все числовые значения совокупности уменьшить (увеличить) на одну и ту же постоянную величину, то дисперсия от этого не изменится;
б) если все числовые значения совокупности уменьшить (увеличить) в k раз, то дисперсия уменьшится (увеличится) в k^2 раз.
*Цитирирование задания со ссылкой на учебник производится исключительно в учебных целях для лучшего понимания разбора решения задания.
*К сожалению, временные проблемы с публикацией комментариев с мобильных устройств.