Упр.722 ГДЗ Никольский Потапов 7 класс (Алгебра)
Решение #1
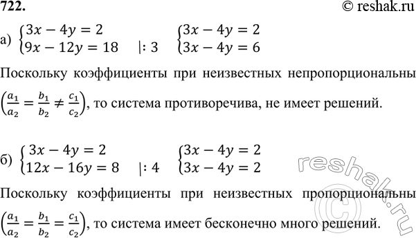
Решение #2

Рассмотрим вариант решения задания из учебника Никольский, Потапов 7 класс, Просвещение:
722. Составьте систему двух линейных уравнений, такую, чтобы одно из уравнений было Зх - 4у = 2 и она: а) была противоречива; б) имела бесконечно много решений.
Популярные решебники 7 класс Все решебники
*размещая тексты в комментариях ниже, вы автоматически соглашаетесь с пользовательским соглашением