Упр.72 ГДЗ Никольский Потапов 7 класс (Алгебра)
Решение #1
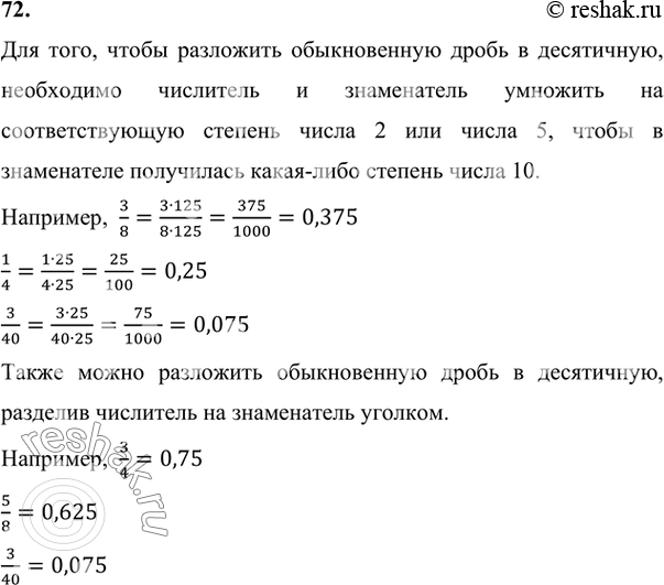
Решение #2

Рассмотрим вариант решения задания из учебника Никольский, Потапов 7 класс, Просвещение:
72 Какими способами можно разложить обыкновенную дробь в десятичную? Приведите примеры.
Популярные решебники 7 класс Все решебники
*К сожалению, временные проблемы с публикацией комментариев с мобильных устройств.