Упр.714 ГДЗ Никольский Потапов 7 класс (Алгебра)
Решение #1
Решение #2

Рассмотрим вариант решения задания из учебника Никольский, Потапов 7 класс, Просвещение:
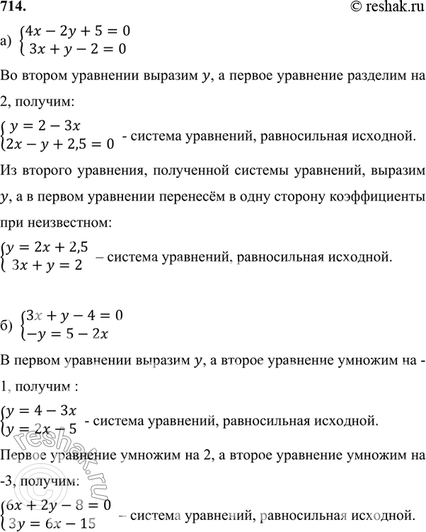
714. Составьте две системы уравнений, равносильные данной:
а) система
4x-2y+5=0,
3x+y-2=0;
б) система
3x+y-4=0,
-y=5-2x.
Популярные решебники 7 класс Все решебники
*К сожалению, временные проблемы с публикацией комментариев с мобильных устройств.