Упр.7.91 ГДЗ Дорофеев Шарыгин 5 класс (Математика)
Решение #1

Рассмотрим вариант решения задания из учебника Дорофеев, Шарыгин, Суворова 5 класс, Просвещение:
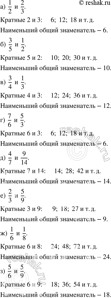
Найдите несколько общих знаменателей дробей, назовите их наименьший общий знаменатель:
а) 1/2 и 2/3; в) 3/4 и 1/3; д) 4/7 и 9/14; ж) 1/6 и 1/8;
б) 3/5 и 1/2; г) 7/6 и 5/3; е) 2/3 и 5/9; з) 5/6 и 5/9.
Популярные решебники 5 класс Все решебники
*К сожалению, временные проблемы с публикацией комментариев с мобильных устройств.