Упр.7.84 ГДЗ Дорофеев Шарыгин 5 класс (Математика)
Решение #1

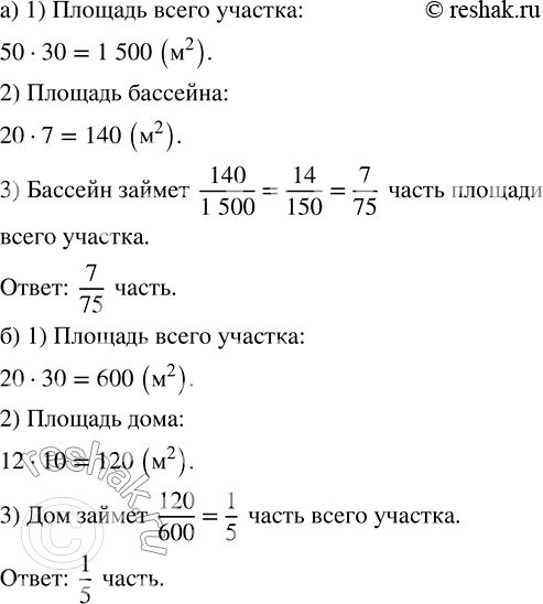
Рассмотрим вариант решения задания из учебника Дорофеев, Шарыгин, Суворова 5 класс, Просвещение:
а) На прямоугольном участке земли со сторонами 50 м и 30 м хотят разместить прямоугольный бассейн, имеющий длину 20 м и ширину 7 м. Какую часть площади всего участка займёт бассейн?
6) На прямоугольном участке земли со сторонами 20 м и 30 м заложили фундамент для дома. Размеры фундамента 12 м и 10 м. Какую часть площади всего участка займёт дом?
Популярные решебники 5 класс Все решебники
*К сожалению, временные проблемы с публикацией комментариев с мобильных устройств.