Упр.7.77 ГДЗ Дорофеев Шарыгин 5 класс (Математика)
Решение #1

Рассмотрим вариант решения задания из учебника Дорофеев, Шарыгин, Суворова 5 класс, Просвещение:
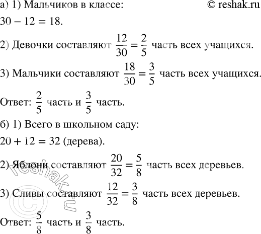
а) В классе 30 учеников, 12 из них - девочки. Какую часть всех учащихся составляют девочки? Какую часть всех учащихся составляют мальчики?
б) В школьном саду растёт 20 яблонь и 12 слив. Какую часть всех деревьев составляют яблони? Какую часть всех деревьев составляют сливы?
Популярные решебники 5 класс Все решебники
*К сожалению, временные проблемы с публикацией комментариев с мобильных устройств.