Упр.7.32 ГДЗ Дорофеев Шарыгин 5 класс (Математика)
Решение #1

Рассмотрим вариант решения задания из учебника Дорофеев, Шарыгин, Суворова 5 класс, Просвещение:
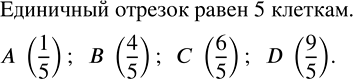
Назовите координаты точек, отмеченных на координатной прямой (рис. 8.19).
Популярные решебники 5 класс Все решебники
*К сожалению, временные проблемы с публикацией комментариев с мобильных устройств.