Упр.7.11 ГДЗ Мерзляк 11 класс Базовый уровень (Алгебра)
Решение #1

Рассмотрим вариант решения задания из учебника Мерзляк, Номировский, Полонский 11 класс, Просвещение:
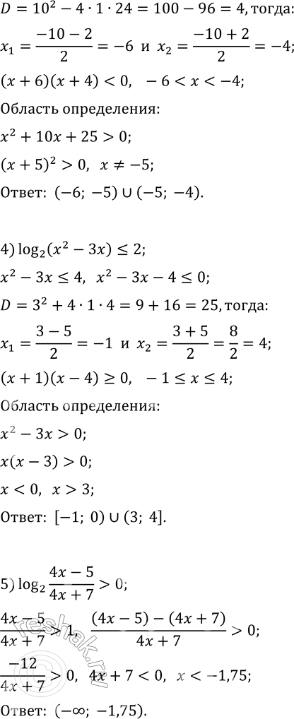
7.11. Найдите множество решений неравенства:
1) log_8 (x^2-4x+3)?1; 5) log_2 ((4x-5)/(4x+7)) > 0;
2) log_0,5 (x^2+x) > -1; 6) lg ((x^2-1)/(x-2)^2) > 0;
3) log_0,7 (x^2+10x+25) > 0; 7) log_3 ((2x+5)/(x+1))?1;
4) log_2 (x62-3x)?2; 8) log_4 ((3x-1)/x)?0,5.
Похожие решебники
Популярные решебники 11 класс Все решебники
*К сожалению, временные проблемы с публикацией комментариев с мобильных устройств.