Упр.7.100 ГДЗ Дорофеев Шарыгин 5 класс (Математика)
Решение #1

Рассмотрим вариант решения задания из учебника Дорофеев, Шарыгин, Суворова 5 класс, Просвещение:
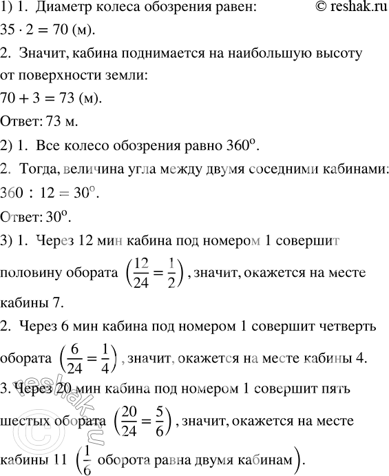
Рассуждаем. 1) Радиус колеса обозрения равен 35 м (рис. 8.30). На какую наибольшую высоту от поверхности земли поднимается кабина, если в нижней точке она находится на высоте 3 м?
2) На колесе 12 кабин. Определите величину угла между двумя соседними кабинами.
3) Полный оборот колесо совершает за 24 мин. Где окажется кабина с номером 1 через 12 мин? через 6 мин? через 20 мин?
Популярные решебники 5 класс Все решебники
*К сожалению, временные проблемы с публикацией комментариев с мобильных устройств.