Упр.69 ГДЗ Мерзляк Полонский 5 класс (Математика)
Решение #1 (Учебник 2024)
Решение #2 (Учебник 2024)
Решение #3 (Учебник 2019)
Решение #4 (Учебник 2019)

Рассмотрим вариант решения задания из учебника Мерзляк, Полонский, Якир 5 класс, Просвещение:
Известно, что MF = 43 см, ME = 26 см, КЕ = 18 см (рис. 24). Найдите длины отрезков МК и ЕF.
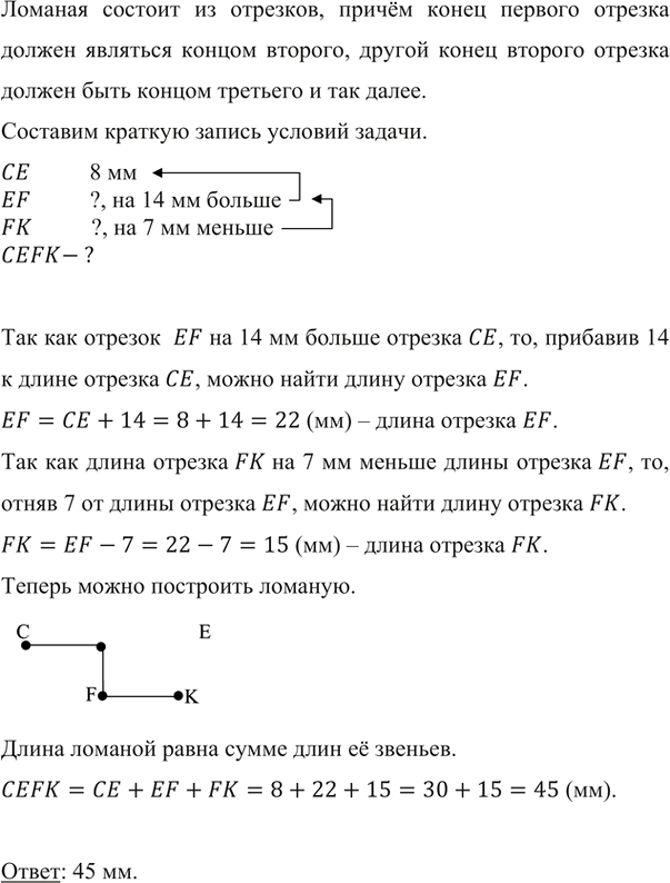
Постройте ломаную СЕFК так, чтобы звено СЕ было равно 8 мм, звено ЕF было на 14 мм больше звена СЕ, а звено FK — на 7 мм меньше звена ЕF. Вычислите длину ломаной.
Похожие решебники
Популярные решебники 5 класс Все решебники
*размещая тексты в комментариях ниже, вы автоматически соглашаетесь с пользовательским соглашением