Упр.687 ГДЗ Мерзляк 9 класс (Алгебра)
Решение #1 (Учебник 2024)
Решение #2 (Учебник 2024)
Решение #3 (Учебник 2021)
Решение #4 (Учебник 2024)

Рассмотрим вариант решения задания из учебника Мерзляк, Полонская, Якир 9 класс, Просвещение:
Между числами 6 и 486 вставьте три таких числа, чтобы они вместе с данными числами образовали геометрическую прогрессию.
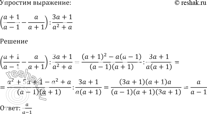
Упростите выражение
((а + 1)/(a - 1) - а/(a + 1)) / (3a + 1)/(a^2 + a).
Похожие решебники
Популярные решебники 9 класс Все решебники
*К сожалению, временные проблемы с публикацией комментариев с мобильных устройств.