Упр.684 ГДЗ Мерзляк Полонский 5 класс (Математика)
Решение #1 (Учебник 2024)
Решение #2 (Учебник 2024)
Решение #3 (Учебник 2019)
Решение #4 (Учебник 2019)

Рассмотрим вариант решения задания из учебника Мерзляк, Полонский, Якир 5 класс, Просвещение:
В магазине имеются лимоны, апельсины и мандарины, всего 740 кг. Если бы продали 55 кг лимонов, 36 кг апельсинов и 34 кг мандаринов, то оставшиеся массы лимонов, апельсинов и мандаринов оказались бы равными. Сколько килограммов фруктов каждого вида имеется в магазине?
Найдите от числа 36:
1) 1/3; 2) 3/4; 3) 5/6; 4) 4/9; 5) 5/12; 6) 11/18.
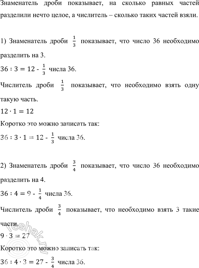
Знаменатель дроби показывает, на сколько равных частей разделили нечто целое, а числитель – сколько таких частей взяли.
1) Знаменатель дроби 1/3 показывает, что число 36 необходимо разделить на 3.
36:3=12 - 1/3 числа 36.
Числитель дроби 1/3 показывает, что необходимо взять одну такую часть.
12•1=12
Коротко это можно записать так:
36:3•1=12 - 1/3 числа 36.
2) Знаменатель дроби 3/4 показывает, что число 36 необходимо разделить на 4.
36:4=9 - 1/4 числа 36.
Числитель дроби 3/4 показывает, что необходимо взять 3 такие части.
9•3=27
Коротко это можно записать так:
36:4•3=27 - 3/4 числа 36.
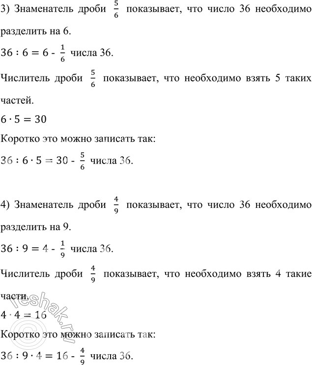
3) Знаменатель дроби 5/6 показывает, что число 36 необходимо разделить на 6.
36:6=6 - 1/6 числа 36.
Числитель дроби 5/6 показывает, что необходимо взять 5 таких частей.
6•5=30
Коротко это можно записать так:
36:6•5=30 - 5/6 числа 36.
4) Знаменатель дроби 4/9 показывает, что число 36 необходимо разделить на 9.
36:9=4 - 1/9 числа 36.
Числитель дроби 4/9 показывает, что необходимо взять 4 такие части.
4•4=16
Коротко это можно записать так:
36:9•4=16 - 4/9 числа 36.
5) Знаменатель дроби 5/12 показывает, что число 36 необходимо разделить на 12.
36:12=3 - 1/12 числа 36.
Числитель дроби 5/12 показывает, что необходимо взять 5 таких частей.
3•5=15
Коротко это можно записать так:
36:12•5=15 - 5/12 числа 36.
6) Знаменатель дроби 11/18 показывает, что число 36 необходимо разделить на 18.
36:18=2 - 1/18 числа 36.
Числитель дроби 11/18 показывает, что необходимо взять 11 таких частей.
2•11=22
Коротко это можно записать так:
36:18•11=22 - 11/18 числа 36.
Похожие решебники
Популярные решебники 5 класс Все решебники
*К сожалению, временные проблемы с публикацией комментариев с мобильных устройств.