Упр.683 ГДЗ Бунимович 5 класс (Математика)

Решение #1 (Учебник 2023)

Изображение Задача-исследование.Какие многогранники могут получиться при разрезании куба плоскостью? Проведите эксперимент: вылепите кубик из пластилина и, выбирая разные...

Решение #2 (Учебник 2019)

Изображение Задача-исследование.Какие многогранники могут получиться при разрезании куба плоскостью? Проведите эксперимент: вылепите кубик из пластилина и, выбирая разные...

Рассмотрим вариант решения задания из учебника Бунимович, Дорофеев, Кузнецова 5 класс, Просвещение:
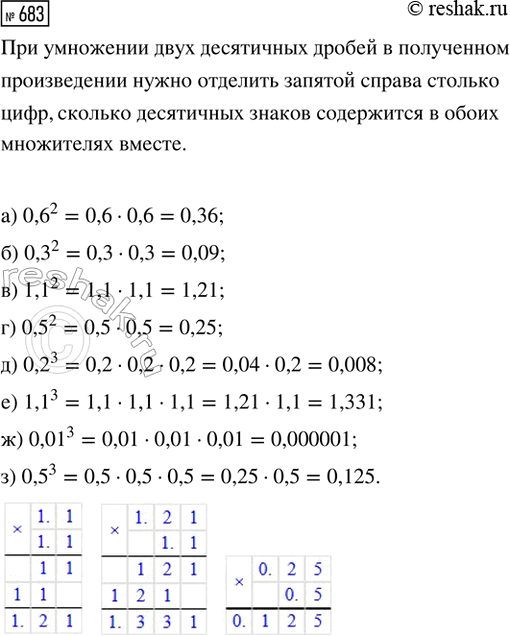
Найдите значение степени:
а) 0,6^2; в) 1,1^2; д) 0,2^3; ж) 0,01^3;
б) 0,3^2; г) 0,5^2; е) 1,1^3; з) 0,5^3.

Задача-исследование.
Какие многогранники могут получиться при разрезании куба плоскостью? Проведите эксперимент: вылепите кубик из пластилина и, выбирая разные направления, разрезайте его на две части. Нарисуйте куб и покажите для каждого случая, как проходит по кубу линия разреза.

*Цитирирование задания со ссылкой на учебник производится исключительно в учебных целях для лучшего понимания разбора решения задания.
*К сожалению, временные проблемы с публикацией комментариев с мобильных устройств.