Упр.676 ГДЗ Мерзляк 9 класс (Алгебра)
Решение #1 (Учебник 2024)
Решение #2 (Учебник 2024)
Решение #3 (Учебник 2021)
Решение #4 (Учебник 2021)

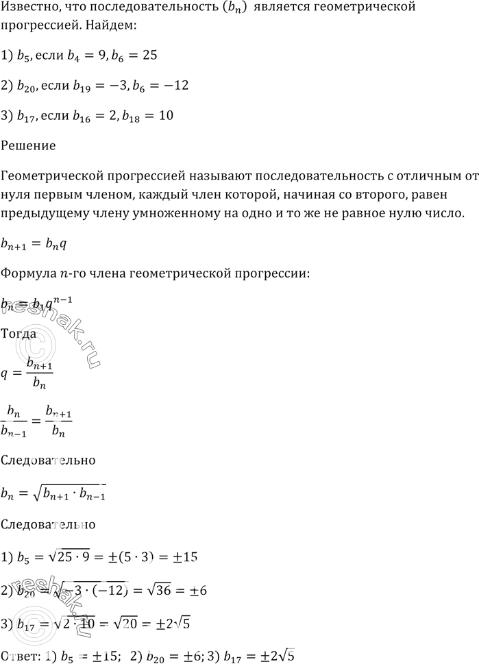
Рассмотрим вариант решения задания из учебника Мерзляк, Полонская, Якир 9 класс, Просвещение:
Последовательность (bn) является геометрической прогрессией. Найдите:
1) b5, если b4 = 9, b6 = 25;
2) b20, если b19 = -3, b21 = -12;
3) b17, если b16 = 2, b18 = 10.
В 9 классе, в котором учится 23 ученика, провели опрос: сколько часов в день тратит девятиклассник на выполнение домашних заданий.
Ответы учащихся представлены в виде гистограммы (рис. 100).
1) Заполните частотную таблицу.
2) Сколько времени в день в среднем учащийся этого класса выполняет домашнее задание? (Найдите среднее значение ряда данных.)
3) Сколько времени выполняет домашнее задание большинство учеников этого класса? (Найдите моду ряда данных.)
Похожие решебники
Популярные решебники 9 класс Все решебники
*размещая тексты в комментариях ниже, вы автоматически соглашаетесь с пользовательским соглашением