Упр.663 ГДЗ Никольский Потапов 7 класс (Алгебра)
Решение #1
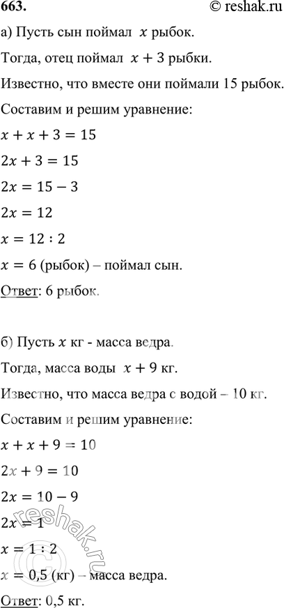
Решение #2

Рассмотрим вариант решения задания из учебника Никольский, Потапов 7 класс, Просвещение:
663 а) На рыбалке отец с сыном поймали 15 рыбок. Сколько поймал сын, если отец поймал больше сына на 3 рыбки?
б) Масса ведра с водой 10 кг. Какова масса ведра, если известно, что оно на 9 кг легче воды в нём?
Популярные решебники 7 класс Все решебники
*размещая тексты в комментариях ниже, вы автоматически соглашаетесь с пользовательским соглашением