Упр.636 ГДЗ Бунимович 5 класс (Математика)

Решение #1 (Учебник 2023)

Изображение В детский сад привезли 36 кг яблок, груш — в полтора раза меньше, чем яблок, а слив — в полтора раза меньше, чем груш. Сколько всего килограммов фруктов привезли в...

Решение #2 (Учебник 2019)

Изображение В детский сад привезли 36 кг яблок, груш — в полтора раза меньше, чем яблок, а слив — в полтора раза меньше, чем груш. Сколько всего килограммов фруктов привезли в...

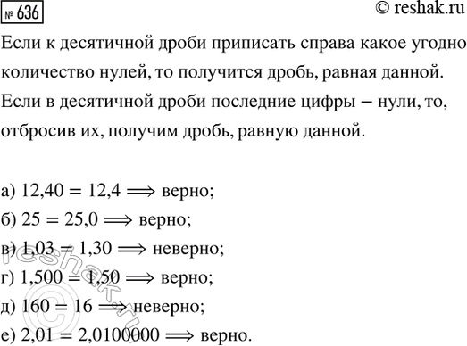
Рассмотрим вариант решения задания из учебника Бунимович, Дорофеев, Кузнецова 5 класс, Просвещение:
Верно ли, что:
а) 12,40 = 12,4; в) 1,03 = 1,30; д) 160 = 16;
б) 25 = 25,0; г) 1,500 = 1,50; е) 2,01 = 2,0100000?

В детский сад привезли 36 кг яблок, груш — в полтора раза меньше, чем яблок, а слив — в полтора раза меньше, чем груш. Сколько всего килограммов фруктов привезли в детский сад?

*Цитирирование задания со ссылкой на учебник производится исключительно в учебных целях для лучшего понимания разбора решения задания.
*К сожалению, временные проблемы с публикацией комментариев с мобильных устройств.