Упр.616 ГДЗ Никольский Потапов 7 класс (Алгебра)
Решение #1
Решение #2

Рассмотрим вариант решения задания из учебника Никольский, Потапов 7 класс, Просвещение:
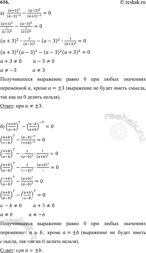
616. При каких значениях а и b равно 0 выражение:
а) (a+3)2/(a-3)^-2 - (a-3)2/(a+3)^-2;
б) ((a+b)/(a-b))7 - ((a-b)/(a+b))^7?
Популярные решебники 7 класс Все решебники
*размещая тексты в комментариях ниже, вы автоматически соглашаетесь с пользовательским соглашением