Упр.605 ГДЗ Мерзляк 9 класс (Алгебра)
Решение #1 (Учебник 2024)
Решение #2 (Учебник 2024)
Решение #3 (Учебник 2021)

Рассмотрим вариант решения задания из учебника Мерзляк, Полонская, Якир 9 класс, Просвещение:
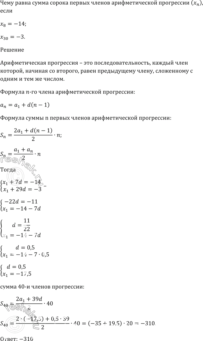
Чему равна сумма сорока первых членов арифметической прогрессии (хn), если х8 = -14, х80 = -3?
Существуют ли такие натуральные х и у, что х^4 - у^4 = х^3 + у^3?
Похожие решебники
Популярные решебники 9 класс Все решебники
*размещая тексты в комментариях ниже, вы автоматически соглашаетесь с пользовательским соглашением