Упр.58 ГДЗ Мерзляк Полонский 7 класс (Алгебра)
Решение #1 (Учебник 2025)
Решение #2 (Учебник 2021)
Решение #3 (Учебник 2021)

Рассмотрим вариант решения задания из учебника Мерзляк, Полонская, Якир 7 класс, Вентана-Граф:
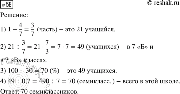
В некоторой школе три седьмых класса. В 7 «А» классе учится 30 % всех семиклассников, в 7 «Б» — 4/7 оставшихся, а в 7 «В» — 21 учащийся. Сколько всего семиклассников в этой школе?
Найдите все целые значения n, при которых корень уравнения:
1) nх - -5;
2) (n - 6)x = 25
является натуральным числом.
Похожие решебники
Популярные решебники 7 класс Все решебники
*К сожалению, временные проблемы с публикацией комментариев с мобильных устройств.